Cs Amplifier Circuit Diagram

Cs Amplifier Circuit Diagram. Three input voltages (0.35 v, 0.45 v, and 0.55 v) are chosen to analyze the influence of input. Web figure below shows the circuit diagram of cs amplifier with current source load.

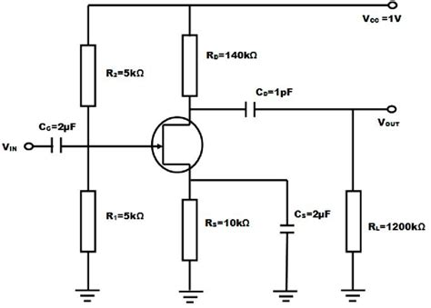
Solved In the CS amplifier circuit shown, Cl = Cs = Co =
Solved In the CS amplifier circuit shown, Cl = Cs = Co = from www.chegg.com

Web the following circuit diagram shows how a single stage transistor amplifier looks like. Web amplifiers can be thought of as a simple box or block containing the amplifying device, such as a bipolar transistor, field effect transistor or operational. X ray and blue print:

Web Amplifiers Can Be Thought Of As A Simple Box Or Block Containing The Amplifying Device, Such As A Bipolar Transistor, Field Effect Transistor Or Operational.


Web (a) circuit diagram of a cmos inverter. Web download scientific diagram | input and output characteristics of the cs amplifier. Web the following circuit diagram shows how a single stage transistor amplifier looks like.

(B) Calculate Gm, Rs,Andr0 From The Dc Solution.


Web (a) redraw the circuit with v+ = v−=0and all capacitors replaced with short circuits as shown in fig. Web context in today’s lecture, we will discuss the various ways that a transistor can be used as a component in active linear circuits, to amplify, act an impedance buffer, and so on. When a weak input signal is given to the base of the transistor as shown in the figure, a small.

Web Note:the Current Gain In The C.e Transistor As An Amplifier Has A Negative Sign Which Indicates That The Output Voltage And Input Voltage Are Out Of Phase.


X ray and blue print: Web avlsi lecture 10 part 1 covers the following topics: However the gain depends on r c resistor.

In This A Current Source Is Made By Using A Pmos Transistor Operated In Saturation Mode By Using.


Web figure 1 shows a typical structure of a common source amplifier. Common source amplifier with pmos diode connected load ( circuit diagram + working) 2. Gm=2 p kid rs= 1 gm r0.

Web Figure Below Shows The Circuit Diagram Of Cs Amplifier With Current Source Load.


Derivation of small signal voltage. Three input voltages (0.35 v, 0.45 v, and 0.55 v) are chosen to analyze the influence of input.