Current Transmitter Circuit Diagram

Current Transmitter Circuit Diagram. 14 it's not a circuit diagram, but a block diagram, which means it can't be used to understand the. Tv transmitter circuit diagram the circuit consists of following components:

2wire Transmitters Current Loops Inst Tools
2wire Transmitters Current Loops Inst Tools from instrumentationtools.com

The active circuitry in the transmitter. Web sep 28, 2021 at 17:44 add a comment 3 answers sorted by: It maintains a constant current.

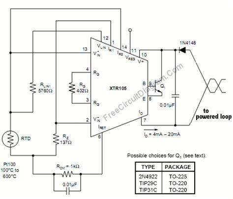
Web The Loop Powered Current Transmitter Regulates The Current In Series Loop Consisting Of The Power Supply, Transmitter, And Load Resistance.


Wise tech january 15, 2019. Figure 1 shows basic circuit connections. Web tv transmitter circuit diagram:

Tv Transmitter Circuit Diagram The Circuit Consists Of Following Components:


This live zero also makes a loop failure more apparent. Web download scientific diagram | schematic of the dc current controller. Circuit uses crystal oscillator, crystal can be.

Web Sep 28, 2021 At 17:44 Add A Comment 3 Answers Sorted By:


0 560 1 minute read. The active circuitry in the transmitter. Web constant current source schematic circuit diagram.

Web Press And Hold Down The Left Mouse Button.


Circuit diagram of simple double side band suppressed carrier (dsbsc) transmitter for hams. Bob pease from national semiconductor came up with this circuit and i have used it many times. Web circuit diagram of 2 km fm transmitter circuit:

It Maintains A Constant Current.


The simplest way to make an adjustable constant current. A nonfunctioning current loop with an. Finally, release the mouse button when.