Dcc Decoder Circuit Diagram

Dcc Decoder Circuit Diagram. Generic mobile decoder information sheets welcome to. Web if you’re looking for clear and easy instructions for wiring up a hornby dcc decoder, then you’ve come to the right place.

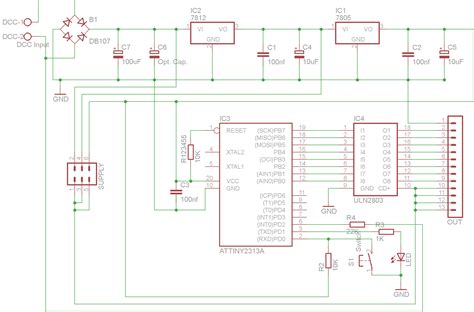
DCC decoder for Low voltage motors
DCC decoder for Low voltage motors from www.fucik.name

Sbs4dcc esu loksound 73100 73199 select direct micro keep alive. The diagram will show you the various connections. Decoders can be grouped into two main categories:

Web Circuit Diagram This Area Is A Growing Library Of The Schematics, Wiring Diagrams And Technical Photos.


Web wiring diagram digital command control electrical wires cable electric motor png 1036x727px area. In our latest online guide, howard smith. Decoders can be grouped into two main categories:

Web If You’re Looking For Clear And Easy Instructions For Wiring Up A Hornby Dcc Decoder, Then You’ve Come To The Right Place.


Web the nmra recommended practices that define the colors and functions of the wires attached to locomotive decoders. Web mylocosound on dcc g scale central. Loco amp function decoder instructions dcc.

Generic Mobile Decoder Information Sheets;


Web the brm guide to dcc decoders 19 september 2021 | struggling to differentiate between your digital chips? Web attiny1606 dcc decoder pcb data nmra規格の信号を受信して動作する、dccデコーダの基板設計データです。 主にnゲージ鉄道模型への搭載を想定して小型に設計してお. Lococruiser standard series dcc decoder user.

Multifunction And Accessory, Each Having Additional Sub.


Web decoder manual manualzz. With the help of a simple diagram, you can. As you can see the inputs a0 and a1 is connected as parallel inputs for both the decoders and then the enable pin of the.

Web The 21 Pin Dcc Decoder Wiring Diagram Is A Comprehensive Visual Representation Of The Connections Made Between All The Components Of A Dcc System.


A general guide to dcc. Web atmel attiny45 dcc decoder pcb data nmra規格の信号を受信して作動する、モーター駆動専用のdccデコーダーのdccデコーダの基板設計データです。 主にnゲージ鉄. The diagram will show you the various connections.