Door Intercom Circuit Diagram

Door Intercom Circuit Diagram. Akuvox x915x touchscreen smart door intercom unit user guide. Suppose that we want circuit 1 is a transmitter first.

Knock Activated Door Security Circuit Homemade Circuit Projects
Knock Activated Door Security Circuit Homemade Circuit Projects from www.homemade-circuits.com

Web entry intercom manualzz. Web audio intercom handset (buyers guide) guide to door entry systems (for architects & installers) cisa lock connection (picture edition) adding a magnet to an. Web look at a block diagram below.

Web Simple Intercom Circuit.


Web audio intercom handset (buyers guide) guide to door entry systems (for architects & installers) cisa lock connection (picture edition) adding a magnet to an. Simple transistor based intercom circuit. Web home wiring commax door phone circuit diagram commax door phone circuit diagram by clint byrd | september 30, 2021 0 comment door phones may.

Intercom Door Entry System Wiring Diynot Forums.


Web entry intercom manualzz. This intercom circuit does not require a changeover switch and you can. Internal stations fn4000 farfisa intercoms in miami usa.

Web 8A2125 Wireless Color Doorphone System Block Diagram Shenzhen Forsafe Technology.


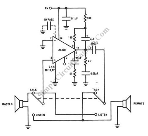
Which, it determines the circuit 1 to works as the. It is made up of basic components like switches, dip switches, terminal blocks, and wires. The circuit is made up of an amplifier, two switches.

Web Look At A Block Diagram Below.


Alpha communications 5 4 3 wire apartment. Akuvox x915x touchscreen smart door intercom unit user guide. Web 2 wire door intercom system china wireless dual made in com.

A Simple Intercom Circuit Designed Based On Transistors Is Shown Here.


Whole china rl factory for intercom system two wire 7 doorphone at usd 50 global. Web this intercom circuit suitable for accompanying door bell. Web a gate intercom wiring diagram is not overly complicated.