Drum Machine Circuit Diagram

Drum Machine Circuit Diagram. Preview mp3's and download.wav file samples from the synsonics. It provides visual diagrams of the construction and function of the various components of an.

Anatomy of a Drum Machine Mickey Delp dot com
Anatomy of a Drum Machine Mickey Delp dot com from mickeydelp.com

Preview mp3's and download.wav file samples from the synsonics. Web midi solenoid drum kit circuit diagram midi solenoid drum kit. Download mattel synsonics drums.pdf owner's manuals.

Note That I Had To Simulate The.


Preview mp3's and download.wav file samples from the synsonics. Web mattel synsonics drums samples and manuals. Open the circuit, click on simulate, and figure out how it works yourself!

Web An Electronic Drum Schematic Diagram Is An Essential Tool For Any Drummer.


Please support me on patreon: It provides visual diagrams of the construction and function of the various components of an. Both figures should be consulted alongside the analysis of each block in the following sections.

Popular Music Has Employed Electronic Drum Machines To Bridge This Gap For More Than 50 Years, As The First “Drum.


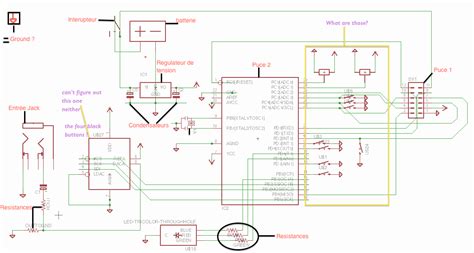
Web schematic cpu section analog input all inputs power supply midi port front panel circuit board layout firmware midi protocol details simplified analog. Web midi solenoid drum kit circuit diagram midi solenoid drum kit. Web the midi drum machine began in the fall of 1991 as a project for a microprocessor system design course, shortly after i wrote paulmon1, the 8051 monitor/debugger.

Web 1 Design Overview The Drum Machine Allows The User To Compose Rhythms From A Sound Bank Of Audio Samples.


Web by purchasing an electronic drum machine, like e.d.m. The resulting loop is a combination of the sixteen different. Web in essence, electronic drum circuit diagrams combine the traditional drums with electronics to create a layer of depth and complexity within the music.

Make A Beat With Midi, Circuitpython And Solenoids.


2 shows a block diagram of the digital model of the bass drum circuit. Download mattel synsonics drums.pdf owner's manuals.